365英国上市公司(集团)官方网站-Global Platform
设为首页
|
加入收藏
|
站内搜索
网站首页
Home
关于我们
introduce
365英国上市集团简介
领导介绍
机构设置
大事记
规章制度
人才培养
talent
专业介绍
员工获奖
研究生教育
科学教研
research
学术交流
教研教改
科研项目
发表论文
团队力量
teachers
团队概况
园丁谱
党建工作
party
组织概况
理论学习
党建动态
发展党员
员工工作
students
专业认证
quality
工会工作
union
创新创业
innovation
ENGLISH
您当前所在的位置:
网站首页
->
人才培养
->
员工获奖
-> 正文
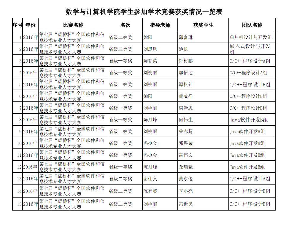
365英国上市集团员工2016年参赛获奖情况一览表
发布日期:2016-09-05 来源: 作者:曾令梅 编辑:yz 审核: 点击量:
上一条:
365英国上市集团员工2017年参赛获奖情况一览表
下一条:没有了